分享几张学习路线图
今天逛了一个名为 Developer Roadmaps 的网站,上面就有好多的学习路线图。其中有一张关于 Python 的学习路线图还不错,分享给大家。如果用 Python 做工程化开发(后端开发、接口开发、应用开发等),这张图上的内容基本都是需要涉猎的;如果仅仅是将 Python 作为辅助工具,学习之前给大家整理的《从零开始学Python》的 20 节课就已经足够了。近期,我也在重置这 20 节课的内容,重置后的内容会标记为“2025版”,也希望在这个过程中听到大家的意见和建议。
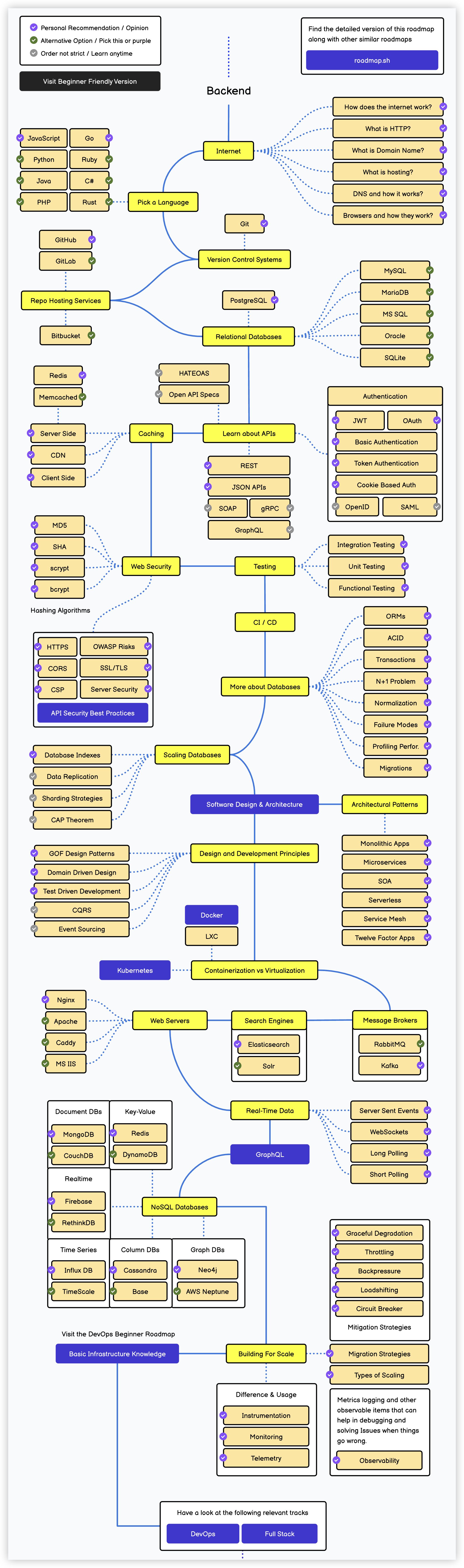
这里还有三个相关的学习路线图,分别是后端开发(Backend)、开发运维(DevOps)和数据科学(Data Science),后端开发的学习路线图如下所示,内容比较庞杂,核心的编程语言是 Java 或 Go。我个人不推荐大家用 Python 做后端开发,如果 Python 语言已经掌握得很好了,同时也具备了较多的计算机科学相关知识,可以尝试 AI 应用开发这个赛道,我相信你会有更多的收获。大家可以注意下用紫色勾选的项目,这些是作者推荐的选项,大部分也是我想推荐给后端开发者学习的内容。
我们再看看开发运维的学习路线图,目前 DevOps 也是招聘市场的热门岗位,有兴趣的小伙伴可以关注下。
如果学过一些 Python 相关知识,想以此为基础转行做数据分析,可以看看下面这个学习路线图。需要说明的是,Python 仅仅是做数据分析的一个工具,要成为一个优秀的数据分析师需要有良好的数据思维,同时还要积累足够的业务知识,这样才能从数据中产生商业洞察,用数据优化产品、驱动业务,真正为决策提供强有力的支撑。
最后,再次提醒大家,想打卡学习的一定记得在评论区给我留言!如果想入坑数据科学(数据分析、数据挖掘、数据治理等)也可以给我留言,今年应该会持续输出相关的内容。
